
창의적 패션소비 효능감이 혁신적 패션 제품 수용에 미치는 영향
© 2020 (by) the authors. This article is an open access article distributed under the terms and conditions of the Creative Commons Attribution license (http://creativecommons.org/licenses/by/3.0/), which permits unrestricted use, distribution, and reproduction in any medium, provided the original work is properly cited.
Abstract
The current study tests the effect of fashion product knowledge and confidence in fashion coordination on innovative fashion product acceptance, mediated by creative fashion consumer efficacy. Creative fashion consumer efficacy refers to a consumers’ belief in the ability to consume fashion products in a creative way. The survey was conducted on 474 people between 20 and 40 years of age in a panel of online survey firms. Data was analyzed using reliability analysis and frequency analysis by SPSS 20.0 along with confirmatory factor analysis and structural equation modeling done by AMOS 20.0. The results reveal that creative fashion consumer efficacy consists of original thinking efficacy, usage expansion efficacy, problem solving efficacy, and method variation efficacy that is consistent with the original structure of creative consumption efficacy. In addition, fashion product knowledge and confidence in fashion coordination do not affect innovative fashion product acceptance. The effects of fashion product knowledge and confidence in fashion coordination on innovative fashion product acceptance are fully mediated through creative fashion consumer efficacy. The results of this study demonstrate that people who are knowledgeable, confident and associated with fashion product consumption can have a high level of creative fashion consumer efficacy that increases innovative fashion product acceptance.
Keywords:
creative consumer efficacy, creative fashion consumer efficacy, fashion product knowledge, confidence in fashion coordination, innovative fashion product acceptance키워드:
창의적 소비 효능감, 창의적 패션소비 효능감, 패션 제품 지식, 의복 연출 자신감, 혁신적인 패션 제품 수용도서 론
정보통신 기술과 디지털 기술의 발달로 인해 패션산업은 생산 공정 자동화, 디지털 정보화, e-비즈니스 등 시스템 변화를 이루고 있으며, 패션산업 시스템 변화로 소비자들은 빠르고 쉽게 정보를 얻고 다양한 선택의 기회를 접할 수 있게 되었다. 더 나아가 기술의 발달은 생산과 소비가 분리되어 있던 시장시스템을 변화시켜 소비자의 주체적인 참여를 통한 제품 생산을 가능케 하고 있다. 예를 들어 아디다스가 독일에서 선보인 ‘Knit4you’라는 이름의 팝업 프로젝트에서는 소비자가 점포를 방문해 자신의 치수를 3D 스캐너로 측정하고, 원하는 색과 모양의 스웨터를 디자인하면 점포에 비치된 니팅 기계로 즉시 제품을 완성하여 제품을 구매할 수 있게 하였다. 국내에서는 최근 라인프렌즈에서 소비자가 패션 아이템을 직접 제작할 수 있는 온라인 커스터마이징 패션 플랫폼인 ‘라인프렌즈 크리에이터’를 런칭하였다. 이 플랫폼은 소비자들이 자신의 개성과 취향을 표현할 수 있는 크리에이티브한 방법을 제안하고 있어 소비자는 라인프렌즈의 독창적인 콘텐츠를 활용하여 개인의 스타일와 선호를 반영한 자신만의 고유한 제품을 디자인할 수 있다. 이와 같은 매스 커스터마이제이션(Mass customization) 서비스를 통해 기업에서는 대량 생산 방식을 유지하면서도 소비자에게 색상, 디테일 등을 선택하도록 하는 맞춤화 제품과 서비스를 제공하며 소비자가 주도하는 창의적인 소비를 지원하고 있다.
이러한 현상에서 관찰되는 바와 같이 ‘이미 생산된 재화를 선택해 사용하는 자’로 국한되어 있던 소비자의 역할이 변화하고 있다. 창의적 소비자가 주목을 받기 시작하였으며 창의적 소비자는 적극적이고 주도적인 방식으로 소비문화를 창출하고 있다. SNS를 통해 서로 연결된 개별 소비자들이 정보를 공유하고 새로운 소비 아이디어를 확산시키기도 하며, 3D 프린팅 기술을 이용하여 누구나 추상적인 아이디어를 구체적 산물로 만들어낼 수 있게 되었다. 몇몇 혁신적 패션기업들은 이런 소비자 창의성을 활용한 매스 커스터마이제이션 서비스를 통해 시장에서 기회를 만들어내고 있다. 단순한 디자인 요소나 주문자 아이디를 반영하는 마이아디다스(Miadidas)와 나이키아이디(NikeID)의 개인화 서비스가 대표적이며 이러한 서비스를 통해 창의적인 소비자들의 개입을 적극적으로 지원하고 있다.
창의성은 새롭고 독창적이며 적절하고 유용한 산물을 생산하는 능력으로(Coelho et al., 2011; Sasser & Koslow, 2008) 교육, 예술, 공학, 산업조직 등 다양한 학문분야에서 중요한 개념으로 다루어져 왔다. 창의성에 기반을 둔 혁신적인 소비 행동은 패션시장의 새로운 수요를 만들어 내는데 주요한 역할을 할 수 있으며, 소비 맥락에서의 소비자 창의성은 학문적으로도 중시되고 있으나 관련 연구는 미비한 실정이다. 의류학 분야에서 진행된 창의성 관련 연구를 살펴보면, 창의적인 디자인(Kim, 2017), 예술 의상의 창의성(Jeon, 2003) 등과 같이 패션 제품이나 시각적인 자극물의 디자인 창의성에 대한 연구가 이루어지고 있다. 개인의 창의성에 초점을 맞춘 연구를 살펴보면 패션 디자인 능력 육성을 위한 창의성 교육법(Lee, 2018)과 같이 학습자의 창의성을 증진시키는 교수법에 대한 연구나 창의적인 표현방법(Kim & You, 2002), 패션 디자이너의 창의성(Lee & Kim, 2015; Lee & Lee, 2013)과 같이 생산자의 창의성과 관련된 연구가 주로 이루어지고 있다. 패션 제품 착용자 관점에서 진행된 연구로서 Hwang and Youn(2015)은 독특한 패션 제품을 착용할수록 착용자의 창의성이 높게 나타나고 특히 착용자가 외향적일수록 타인의 기대에 충족하고자 하는 심리 때문에 자신의 창의성을 높게 인식하는 것을 발견하였다. Hwang and Youn(2015)의 연구는 패션 제품이나 디자이너의 창의성이 아닌 착용자 측면의 창의성을 다루었다는 의의가 있으나 패션 제품을 소비하는 맥락에서 소비자의 창의성이 제품 구매나 사용에 어떤 영향을 미치는지에 대한 것을 다루지 않았다는 한계가 있다.
본 연구에서는 기존 창의성 관련 연구의 한계를 보완하여 창의성의 개념을 소비 맥락에 적용하고 소비자 창의성이 혁신적인 패션 제품 수용에 미치는 영향력을 살펴보고자 한다. 소비 영역에서 창의성 발현을 설명할 수 있는 핵심 개념인 창의적 소비 효능감은 소비자 자신이 창의적인 방식으로 당면한 소비 문제를 해결할 수 있다는 자신감이다(Rim et al., 2016). 패션의 소비는 옷장 안에 보관된 다양한 옷을 재료로 선택과 착장이라는 과업이 일상적으로 요구되는 창의적 활동이므로 창의적 소비 효능감을 이해하는 것은 패션소비를 설명하는데 중요할 것이다. 본 연구에서는 창의적 소비 효능감의 역할을 패션 소비 맥락에서 살펴보고자 소비자의 개인 특성인 패션 제품 지식과 의복 연출 자신감이 혁신적인 패션 제품 수용도에 미치는 영향력을 창의적 패션소비 효능감이 매개하는 것을 검증하고자 한다.
2. 이론적 배경
2.1. 창의적 패션소비 효능감
창의적 소비 효능감은 소비와 관련된 문제를 개인이 기존에 사용하던 방법이나 방식과는 다르게 새로우면서도 유용하게 해결할 수 있다는 자기능력에 대한 자신감을 뜻한다(Rim et al., 2016). Rim et al.(2016)은 선행연구에서 사용되던 창의적 자기 효능감이라는 개념을 소비 맥락에 적용하여 창의적 소비 효능감의 개념을 제안하였다. 창의적 자기효능감은 창의성이 필요한 특정 영역에서 창의적인 결과를 도출해 낼 수 있다는 자신의 능력에 대한 믿음으로 Tierney and Farmer(2004)은 제조 회사 내 업무를 처리하는 과정에서 개인의 창의적 자기효능감이 창의적 문제해결 행동에 어떤 영향을 미치는지 살펴보았다. Rim et al.(2016)은 일상생활에서 이루어지는 소비과정에서도 창의적인 문제해결 방식이 나타날 수 있음을 제안하며 소비 맥락에서 창의적 결과물을 도출할 수 있다는 개인의 자신감을 창의적 소비효능감으로 정의하고 이를 측정할 수 있는 척도를 개발하였다.
Rim et al.(2016)은 창의적 소비 효능감이 독창적 사고 효능감, 용도확장 효능감, 문제해결 효능감, 방식다양화 효능감의 4개 하위 요인으로 구성되어 있다고 제안하였다. 독창적 사고 효능감은 새로운 생각을 제시하는 것에 대한 개인의 자신감을 뜻하면, 용도확장 효능감은 하나의 제품을 다양한 용도로 사용하는 것에 대한 개인의 자신감과 관련 있는 개념이다. 문제해결 효능감은 예상치 못한 일이 발생하고 환경에 제약이 있을 때 자신의 아이디어로 문제를 해결할 수 있다는 개인의 자신감을 뜻한다. 방식다양화 효능감은 제품을 새롭고 다양한 방식으로 사용하는 것에 대한 자신감으로 정의한다(Rim et al., 2016). Ahn et al.(2018)은 창의적 소비 효능감 척도의 타당성을 재검정하고 소비자가 일상에서 접하는 상황에서 창의적 결과물을 내는 것과 창의적 소비 효능감이 유의한 관련성이 있음을 확인하였다. 또한 Rim et al.(2016)이 제안한 창의적 소비 효능감의 네 하위요인이 서로 관련성이 있지만 각각의 역할이 서로 구분된다는 것을 검증하였다. 예를 들어, 독창적 사고 효능감은 제약이 있는 상황에서 개인이 새로운 아이디어를 도출함으로써 문제를 해결하는 것과 관련이 있으며 용도확장 효능감은 소비 상황에서 제품의 다양한 용도를 생각해냄으로써 새롭고 적절한 방식으로 제품을 소비하는 것과 관연이 있는 것으로 나타났다.
Lee et al.(2018)는 패션 제품 소비 맥락에서 창의적인 매장 디스플레이가 창의적 소비행동에 미치는 영향력을 소비자의 창의적 소비 효능감이 매개하는 것을 검증하였다. 개인이 창의적 자극물을 해석하고 수용할 수 있는 능력이 있을 때에는 매장의 디스플레이가 창의적일 때 개인이 지각하는 창의적 소비 효능감이 증가하고, 이를 매개하여 창의적 소비행동을 이끄는 것으로 나타났다. Lee et al.(2018)의 연구에서는 소비자의 창의적 소비행동을 확인하기 위해 하나의 제품을 얼마나 독창적이고 다양하게 소비하는지와 관련 있는 확산적 사고(Divergent thinking)의 측정방식을 사용하였다. 연구 참여자들에게 여성 스카프를 활용할 수 있는 여러 방법을 기재하도록 하였고 이의 개수를 세어 소비자의 창의적 소비행동을 평가하였다. Lee et al.(2018)의 연구는 패션 점포의 윈도우 디스플레이를 자극물로 사용하고 패션소비 맥락에서의 소비자 행동을 규명하였다는 의의가 있으나 일상적인 소비 상황을 대상으로 하는 창의적 자기효능감이 특정 소비 상황을 대상으로 할 때에는 소비 맥락의 특성을 반영할 필요가 있다. 이에 본 연구에서는 Rim et al.(2016)이 개발한 창의적 소비 효능감을 패션 제품 소비 상황에 적용한 창의적 패션소비 효능감의 역할을 규명하고자 한다.
2.2. 패션 제품 지식과 의복 연출 자신감
선행연구에 따르면 개인의 창의성이 유발되기 위해서는 전문지식(Expertise), 창의적 사고(Creative thinking), 내재적 동기(Intrinsic motivation)의 세 가지가 필요하다고 한다(Amabile, 1983, 1989). 어떤 문제에 직면했을 때 지식과 경험을 갖추고, 내적인 동기가 충만한 상태에서 창의적으로 사고하면 문제가 해결될 가능성이 크다는 것이다. Amabile(1989)은 내재적 동기(Intrinsic motivation)가 개인의 창의적 행동 과정, 성과를 이끄는 가장 중요한 원천이며, 창의성의 가장 많은 부분을 설명한다고 보았다. 개인의 창의성은 보상과 같은 외재적 동기보다는 일에 대한 흥미, 즐거움, 도전감과 같은 내재적 동기에 의해 좌우된다는 것이다. Woodman et al.(1993) 역시 개인의 창의성으로 성격, 인지적 스타일과 능력, 내재적 동기부여와 지식을 제시함으로써 상황이나 외적 요인보다 개인이 내재적으로 지니고 있는 특성 요인에 따라 창의성 발현이 다를 것임을 예상할 수 있다. 이에 본 연구에서는 패션소비 맥락에서 개인의 창의적 패션소비 효능감에 영향을 미치는 요인으로서 패션 제품과 관련된 개인 특성 변수인 패션 제품 지식과 의복 연출 자신감을 제안하였다.
제품 카테고리와 관련 있는 소비자 지식은 일반적으로 특정 제품에 대한 친숙도나 전문성과 관련 있다(Battman & Park, 1980; Brucks, 1986; Heimbach et al., 1989; Rao & Monroe, 1988). Battman and Park(1980)은 소비자 지식을 소비자가 구매 전 획득하여 기억 속에 저장한 정보로서 경험의 유무와 관련 있다고 하였으며 Heimbach et al.(1989)은 소비자 지식을 소비자에게 축적된 제품 관련 경험의 수로 정의하여 특정 제품에 대한 친숙도 측면에서 소비자 지식을 규정하였다. 제품에 대한 친숙도뿐만 아니라 전문성을 소비자 지식으로 여기기도 하는데 Brucks(1986)와 Rao and Monroe(1988)는 소비자의 기억에 저장된 상품에 대한 정확한 정보의 양과 상품 대안에 대해 얼마나 알고 있는지에 대한 지각을 소비자 지식으로 정의하였다. 이러한 소비자 지식은 제품에 대한 친숙도나 지식 보유 수준에 대해 소비자 스스로가 주관적으로 판단하는 주관적 지식일 수도 있고 소비자의 기억 속에 특정 제품에 대한 정보가 얼마나 많이 저장되어 있는가를 객관적 지식으로서 측정하기도 한다. 본 연구에서는 패션 제품 지식을 소비자 스스로의 주관적 판단에 의해 지각되는 패션 제품에 대한 친숙성과 전문성 수준으로 정의하고자 한다.
소비자의 의복연출에 대한 자신감은 패션 제품 지식이 축적되면서 발생하는 것으로 Choi(2006)의 연구에서는 의복 연출 자신감을 의복을 착용하는 상황에서 의복의 선택 및 착장에 있어서 개인의 능력에 대한 주관적 확신으로 정의하였다. 의복 연출은 착용자의 체형과 이미지에 맞는 소재, 색채, 패턴을 가진 의복을 T.P.O.(Time, Place, Occasion)에 맞도록 착용함으로써 통일감과 균형감을 이루는 것을 의미한다(Choi, 2006). Choi (2006)는 20대 남성 소비자의 의복 연출 자신감에 대해 탐색적인 연구를 진행하였으며 연구결과, 패션 아이템 지식 및 의복 코디 방법 등과 같은 의복 연출 방법에 대한 적극적인 탐색이 이루어질수록 소비자의 의복 연출 자신감이 증가하는 것으로 나타났다. No et al.(2005)는 이와 관련 있는 개념으로 의복 선택 능력을 제안하였으며 자기 이미지, 색상, 때와 장소에 어울리는 옷을 선택할 수 있는 자신감을 높게 지각할수록 자신의 의복 선택 능력에 대한 자기만족이 증가하는 것을 확인하였다. 즉, 의복 연출 자신감은 자기에게 맞는 적절한 패션 제품을 선택하는 것으로 패션 제품에 대한 지식이 증가하고 여러 관련 정보가 습득될수록 높게 지각될 수 있으며 이에 소비자의 주관적 지식과 관련이 있음을 예상할 수 있다.
Amabile(1989)은 해당 영역에 대한 풍부한 지식이 갖추어져 있고 창의적인 사고와 관련된 성격 특성을 가지고 창의성을 향한 내적 동기가 풍부한 사람의 경우 창의적인 결과물을 산출해낼 수 있다고 한다. 특정 영역에 대한 지식은 제안된 영역에서 요구되는 기술 및 지식을 의미한다. 패션 제품에 대한 지식이 많고 패션 제품을 연출하는 방식에 대한 자신감이 높다는 것은 패션 제품 소비에 대한 지식과 능력 등과 같은 내재적 동기와 관련이 있다. 따라서 개인이 지각하는 패션 제품 지식과 의복 연출 자신감이 높을수록 패션소비와 관련된 문제에 직면했을 때 이를 창의적으로 해결할 수 있는 능력에 대한 개인의 자신감인 창의적 패션소비 효능감이 증가할 것이라고 예상한다. 이에 다음과 같이 가설1과 가설2를 도출하였다.
가설1: 패션 제품 지식은 창의적 패션소비 효능감에 정적 영향을 미칠 것이다.
가설2: 의복 연출 자신감은 창의적 패션소비 효능감에 정적 영향을 미칠 것이다.
2.3. 혁신적인 패션 제품 수용
특정 소비 맥락에서 소비자의 창의성을 다룬 선행연구에서는 창의적 소비 효능감은 당면한 문제 상황을 창의적인 방식으로 해결하는데 긍정적인 영향을 미치는 것으로 나타났으며 창의적인 결과물 산출과도 높은 관련성이 있음을 밝히고 있다(Ahn et al., 2018; Lee et al., 2018). Ahn et al.(2018)의 연구에서는 마분지 상자 과제와 장난감 개발 과제를 통해 피험자의 창의적 소비 효능감이 높을수록 산출물의 창의성이 높게 평가되는 것을 확인하였다. 개인의 창의적 소비 효능감이 높을수록 마분지 상자의 독특하고 재미있는 용도를 많이 생각해 내는 것으로 나타났으며, 마분지 상자의 새로운 용도를 유창성(Fluency), 독창성(Originality), 융통성(Flexibility)이라는 창의성의 세 가지 차원에서 평가할 때 유의한 관련성이 있는 것으로 나타났다. Lee et al.(2018)의 연구에서는 창의적 소비 효능감이 창의적 소비행동에 정적 영향을 미치는 것을 실증적으로 검증하였는데 창의적 소비 효능감을 높게 지각하는 사람일수록 스카프를 다양하고 새로운 방식으로 사용하는 것으로 나타났다. 즉, 소비와 관련된 문제를 개인이 기존에 사용하던 방법과는 다르게 새로우면서도 유용하게 해결할 수 있다는 자신감이 높을수록 스카프를 활용하는 방식의 수가 많은 것으로 나타났다. 이러한 결과를 통해 창의적 소비 효능감이 높을수록 소비자의 소비행동 역시 보다 창의적으로 나타남을 알 수 있다. 혁신적이고 창의적인 제품을 구매하고 사용하고자 하는 의도 역시 창의적인 소비행동으로 볼 수 있으며, 이에 본 연구에서는 패션 소비 맥락에서 소비자의 창의적 패션소비 효능감이 증가할수록 혁신적인 패션 제품에 대한 수용도가 증가할 것이라고 예상한다.
Kratzer and Lettl(2009)는 창의성이 높은 어린이 소비자의 아이디어를 신제품 개발에 이용하는 레고와 같은 기업의 사례를 소개하면서 소비자의 창의성이 중요한 혁신의 원천이 될 수 있음을 강조하였다. 또한 선행연구에서 소비자가 기업과의 공동가치창출에 관여하는데 소비자의 공동가치창출 자신감이 중요한 매개역할을 하는 것이 확인되었다(Vernette & Kidar, 2013). 특정 제품에 대한 지식과 자신감이 많은 소비자일수록 제품의 소비 상황에서 갑작스럽게 직면한 문제 해결에 자신감을 지닐 수 있으며 이러한 창의적 소비 효능감을 매개하여 혁신적인 제품 수용에 영향을 미칠 것이다. 이에 패션소비 맥락에서 창의적 패션소비 효능감이 혁신적인 패션 제품 수용도에 미치는 영향력에 대한 가설을 다음과 같이 도출하였다.
가설3: 창의적 패션소비 효능감은 혁신적인 패션 제품 수용도에 정적 영향을 미칠 것이다.
가설4: 패션 제품 지식이 혁신적인 패션 제품 수용도에 미치는 영향력은 창의적 패션소비 효능감이 매개할 것이다.
가설5: 의복 연출 자신감이 혁신적인 패션 제품 수용도에 미치는 영향력은 창의적 패션소비 효능감이 매개할 것이다.
3. 연구방법
3.1. 측정 도구
본 연구에서는 Rim et al.(2016)이 개발한 창의적 소비 효능감의 척도를 패션 제품 소비 맥락에서 사용할 수 있도록 수정 및 보완하여 창의적 패션소비 효능감 척도로 사용하였다. 이를 위해 전문 연구원 3인이 참여하였으며 3인이 모두 동일하게 수정한 문항을 채택하였고, 차이가 나는 문항에 대해서는 재수정을 진행하여 3인이 모두 동의하는 문항이 도출되도록 하였다. 예를 들어 ‘나는 하나의 제품을 남들과 다른 새로운 용도로 사용하는 것을 즐긴다.’라는 창의적 소비 효능감 문항을 ‘나는 하나의 패션 제품을 남들과 다른 새로운 용도로 사용하는 것을 즐긴다.’라고 패션소비 상황에 적용될 수 있도록 수정하여 사용하였다. 창의적 소비 효능감의 4개 하위 요인인 독창적 사고 효능감(5문항), 용도확장 효능감(5문항), 문제해결 효능감(5문항), 방식다양화 효능감(4문항)의 총 19개 문항을 사용하였다. 패션 제품 지식은 본인이 생각하기에 지식이 있는지에 대한 자기 평가 지식으로 측정하였으며 Lee(2003)이 사용한 패션 제품에 대한 주관적 평가 지식 문항을 사용하였다(4문항). 의복 연출 자신감은 Choi(2006)이 사용한 문항을 사용하였으며(4문항), 혁신적 패션 제품 수용도는 Kim and Lee(2014)이 사용한 혁신적 제품 수용도 문항을 패션소비 맥락에 적용하여 사용하였다(4문항). 모든 문항은 7점 리커트 척도(1점: 매우 그렇지 않다, 7점: 매우 그렇다)를 사용하여 측정하였다.
3.2. 자료 수집 및 분석 방법
본 연구의 자료는 전문 리서치 기관의 20-40대 패널을 대상으로 수집하였다. 성별의 제한 없이 남녀 모두를 대상으로 설문을 진행하였으며 총 474명의 데이터를 수집하였다. 수집한 데이터를 모두 분석에 사용하였으며 SPSS 20.0을 사용하여 기술통계, 빈도분석, 신뢰도 분석, AMOS 20.0을 사용하여 확인적 요인분석, 구조방정식모형을 실시하였다.
표본의 인구 통계적 특성을 살펴보면, 남성이 240명(50.6%), 여성이 234명(49.4%)이었으며, 평균 연령은 35세로 20대 158 명(33.3%), 30대 161명(34%), 40대 155명(32.7%)으로 나타났다. 학력은 대학교 졸업이 343명(72.4%)으로 가장 많았으며, 대학원 재학 이상 51명(10.8%), 고등학교 졸업 이하 40명(8.4%), 대학원 재학 40명(8.4%)인 것으로 나타났다. 직업은 일반 사무직이 265명(55.9%)으로 가장 많았으며 전문직 77명(16.2%), 학생 43명(9.1%), 서비스업 31명(6.5%), 전업 주부 24명(5.1%), 무직 19명(4%), 기타 15명(3.2%) 순으로 나타났다. 개인의 월 평균 소득은 200만원 이상 300만원 미만 133명(28.1%), 100 만원 이상 200만원 이하 100명(21.1%), 400만원 이상 94명(19.9%), 300만원 이상 400만원 이하 87명(18.4%), 100만원 이하 60명(12.6%) 순으로 나타났다.
4. 결과 및 논의
4.1. 구성 개념의 신뢰도 및 타당도 검증
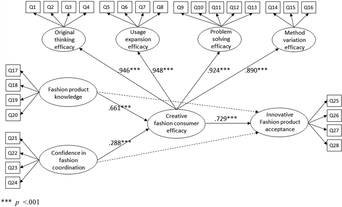
구성 개념의 확인적 요인분석 결과, 측정모형은 X2 = 1032.244, df = 340, GFI = .867, CFI = .948, NFI = .925, RMSEA = .066으로 만족스러운 모형 적합도를 보였다. Table 1에서 나타난 바와 같이, 내적 일관성에 대한 검토 결과 Cronbach’s α 값이 일반적 기준인 0.7을 상회하여 측정도구의 신뢰성을 검증하였으며 측정항목들의 요인 적재치(Factor loadings), 종합신뢰도(Composite reliability, CR), 평균분산추출(Average variance extract, AVE) 값 역시 만족스러운 것으로 나타나 측정항목의 구성개념에 대한 수렴타당성을 확보하였다. 각 문항에 대한 판별타당도 검증은 Fig. 1과 같이 창의적 패션소비 효능감 요인의 네 가지 하위 요인을 발산 모델로(Reflective model) 구성하여 창의적 패션소비 효능감, 의복 연출 자신감, 패션 제품 지식, 혁신적 패션 제품 수용도의 구성개념 간 판별타당도를 검증하였다. 분석 결과, Table 2와 같이 모든 구성개념의 AVE 값들이 개념들 간 상관계수의 제곱값(Φ2)을 상회하여 Fornell and Larcker(1981)가 제시하는 판별타당도 기준을 충족시키는 것으로 나타나 각 구성개념들 간의 판별 타당도를 검증하였다.
4.2. 구조모형 검증
다음으로 구조방정식 모형을 사용하여 패션 제품 지식과 의복 연출 자신감이 창의적 패션소비 효능감을 매개하여 혁신적인 패션 제품 수용도에 미치는 영향력을 살펴보았다. 구조방정식 모형의 적합도 지수가 만족스럽게 나타났으며(X2 = 1032.244, df : 340, p < .001/ GFI = .867, CFI = .948, NFI = .925, RMSEA = .066), 가설 검증을 진행한 결과는 Fig. 2와 같다. 패션 제품 지식과(β = .661, p < .001) 의복 연출 자신감이(β = .288, p < .001) 창의적인 패션소비 효능감에 미치는 영향력이 유의하게 나타나 개인이 패션 제품에 대해 지식을 많이 가지고 있고 의복 연출에 대해 자신감을 지니고 있을수록 창의적인 방법으로 패션소비를 할 수 있다는 자신감이 증가하는 것을 알 수 있다. 이에 가설1과 가설2가 검증되었다. 이러한 결과는 개인이 특정 영역에 대한 지식이 풍부하고 능력이 갖추어져 있어 창의성을 향한 내적 동기가 충분할 경우 창의적인 결과물을 산출해낼 수 있다는 자신감을 지닐 수 있다는 선행연구 주장과 일치하는 바이다(Amabile, 1989). 또한 창의적인 패션 제품 효능감은 혁신적인 패션 제품 수용에 긍정적인 영향을 미치는 것으로 나타나(β = .729, p < .001) 가설3이 검증되었다.
다음으로 패션 제품 지식과 의복 연출 자신감이 혁신적인 패션 제품 수용도에 미치는 영향력을 창의적 패션소비 효능감이 매개하는지 살펴보기 위해 Sobel test를 실시하였다(Sobel, 1982). Sobel test를 통해 독립변수가 종속변수에 미치는 영향력을 매개변수가 매개하는 간접효과의 유의성을 확인할 수 있다. 분석 결과, 패션 제품 지식과(z = 14.205, p < .001) 의복 연출 자신감이(z = 5.101, p < .001) 창의적 패션소비 효능감을 매개하여 혁신적인 패션 제품 수용도에 영향을 미치는 것으로 나타나 가설4와 가설5가 검증되었다. 특히 패션 제품 지식과 의복 연출 자신감이 혁신적인 패션 제품 수용도에 미치는 영향력을 창의적 패션소비 효능감이 완전 매개하는 것으로 나타났는데 앞서 논의한 바와 같이 창의적인 결과물 산출에 대한 개인의 능력과 자신감에 대한 믿음이 선행되어야 실제 결과물 도출에 영향을 미칠 수 있음을 예상할 수 있다. 이를 통해 소비 맥락에서 개인의 창의성 발현에 창의적 소비 효능감의 중요한 역할을 다시 한 번 확인할 수 있다.
5. 결 론
본 연구에서는 창의성의 개념을 패션소비 맥락에 적용하고 소비자가 지각하는 창의적 패션소비 효능감이 혁신적인 패션 제품 수용에 미치는 영향력을 실증적으로 검증하였다. 개인의 창의성 발현은 환경적인 요인보다 개인의 내재적인 특성이 더 큰 영향을 미치는데(Woodman et al., 1993) 본 연구에서는 패션 제품 지식과 의복 연출 자신감을 패션소비와 관련된 개인 특성 변수로 제안하고 이의 역할을 살펴보았다. 개인이 지니고 있는 패션 제품에 대한 지식이 풍부하고 의복을 연출하는 방법에 대한 자신감이 클수록 패션 제품의 소비와 관련된 문제에 직면했을 때 이를 창의적으로 해결할 수 있다는 자신감인 창의적 패션소비 효능감이 증가하는 것으로 나타났다. 또한 개인의 패션 관련 지식과 자신감은 창의적 패션소비 효능감을 완전 매개하여 혁신적인 패션 제품 수용도에 영향을 미치는 것으로 나타나 창의적 소비 효능감의 중요한 역할을 확인하였다.
본 연구의 학문적 의의는 다음과 같다. 첫째, 패션소비라는 특정 영역에서 창의적 소비 효능감의 역할을 검증함으로써 창의적 소비 효능감이라는 개념과 척도가 일반적인 소비 상황뿐만 아니라 특정한 제품이나 소비 영역에서도 활용될 수 있음을 확인하였다는 의의를 지닌다. 선행연구에서는 창의적 소비 효능감을 특정 소비 영역에 적용하기보다 마분지 상자 과제 혹은 장난감 개발 과제와 같이 일반적인 소비자 창의성 발현을 설명 하기 위해 주로 사용하였다(Rim et al., 2016). Lee et al.(2018)의 연구에서 창의적 소비 효능감이 높은 사람일수록 스카프를 다양하고 독창적인 방식으로 활용하는 것을 실증적으로 검증하였으나 패션 소비 상황을 고려하지 않고 창의적 소비 효능감을 측정하였다는 한계가 있다. 본 연구에서는 창의적 소비 효능감 척도를 패션 소비 맥락에 맞게 수정한 창의적 패션 소비 효능감을 사용함으로써 창의적 소비 효능감의 다양한 활용성에 대한 가능성을 확인하였다는 의의를 지닌다. 둘째, 국외에서 이루어진 창의적 소비 연구는 창의성의 원인이 되는 선행 요인에 대해서 주로 연구만 이루어졌고(Ruppert-Stroescu et al., 2015) 창의적 소비가 어떤 결과를 가져오는지에 대해서는 연구가 거의 이루어지지 않았다. 본 연구에서는 창의적 소비 효능감의 결과로 혁신적인 패션 제품 수용도를 제안함으로써 개인의 창의성 발현이 실제적인 소비행동에까지 이어질 수 있음을 확인하였다는 의의를 지닌다. 창의적 소비 효능감은 소비 관련 문제에 직면 했을 때에 이를 창의적인 방법을 통해 해결할 수 있다는 개인의 능력에 대한 자신감을 의미하기 때문에 개인의 창의성 발현뿐만 아니라 소비행동에 이르기까지 미치는 영향력을 설명할 수 있는 중요한 개념이다. 이에 대한 지속적인 연구를 통해 창의적 소비가 어떤 과정을 통해 일어나고 어떻게 실행되는지에 대한 이해를 도울 수 있을 것이다. 셋째, 선행연구에서 제시하는 혁신적인 제품 수용도의 선행 요인은 대부분이 제품의 유용성이나 용이성과 같이 제품의 특성에 국한되어 있다는 한계가 있다(Chae, 2016; Hur et al., 2017). 따라서 제품 자체에 있어서 효용성이 지각되지 않으면 혁신적인 제품 수용에 제한이 있을 수 있는데, 본 연구에서는 개인의 심리적 변수인 창의적 소비 효능감의 역할을 강조함으로써 소비자의 혁신 제품 수용에 대한 선행연구의 한계점을 보완하였다는 의의를 지닌다.
본 연구 결과를 통해 소비자의 창의적 소비능력 함양, 패션 시장과 산업 발전의 실천적 전략을 모색하는데 있어 새로운 시각과 유용한 정보를 제공할 수 있다. 예를 들어 변화가 빠르고 유행에 민감한 패션 시장에서 새롭고 혁신적인 패션 제품에 대한 일반 대중의 선호도를 높이기 위해 개인의 창의적 패션소비 효능감을 유발하는 전략을 사용할 수 있을 것이다. 본 연구에서는 패션 제품 지식이나 의복 연출 자신감이 개인의 창의적 패션소비 효능감을 높이는 것으로 나타났는데, 점포 내에서 특정 제품에 대한 정보를 구체적으로 제공해줌으로써 소비자가 지각하는 패션 제품 지식 수준을 높일 수 있을 것이다. 또한 제품을 코디하는 방법이나 다양하게 연출할 수 있는 방법을 제시해줌으로써 개인이 생각하는 의복 연출 자신감을 증가시킬 수 있을 것이며 이는 창의적 패션소비 효능감을 유발함으로써 혁신적인 패션 제품 사용 의도에 긍정적인 영향을 미칠 것이다.
소비자의 창의성이 발현된 소비행동을 통해 패션 기업에서는 새로운 시장을 창출할 수 있을뿐만 아니라 소비자가 혁신적인 패션 제품을 어떻게 수용하는가에 대한 이해를 도울 수 있을 것이다. 본 연구에서는 창의적 패션소비 효능감에 영향을 미치는 요인으로 패션 제품 지식과 의복 연출 자신감이라는 개인 특성에 초점을 맞추었지만 점포 환경, 패션 내 세부 카테고리(품목) 등과 같은 외부적인 환경 요인 역시 창의적인 패션소비 효능감에 영향을 미칠 수 있다. 향후 패션소비 맥락에서 개인의 창의적 패션소비 효능감을 높일 수 있는 여러 개인적·환경적 요인의 효과를 규명하는 것이 필요할 것이다. 또한 본 연구에서는 혁신적인 패션 제품의 정의를 명확히 제시하지 않았지만, 혁신 제품이라는 범주 내에는 IT 기술이 활용된 스마트 의류가 포함될 수도 있고 새로운 트렌드를 받아들여 일반적인 패션 제품과는 시각적으로 차별화되는 창의적인 의류 제품이 포함될 수도 있을 것이다. 후속 연구를 통해 혁신적인 패션 제품의 범위를 좁혀 진행함으로써 소비자의 창의성 발현에 대한 심도 깊은 이해가 가능할 것이다.
Acknowledgments
이 논문은 2015년 대한민국 교육부와 한국연구재단의 지원을 받아 수행된 연구임(NRF-2015S1A5A2A03049359).
References
-
Ahn, S., Cha, K. W., & Choo, H. J. (2018). Revalidation of creative consumer efficacy scale: Evaluation of creative tasks and the effect of task constraints. Journal of Consumer Studies, 29(1), 1-17.
[https://doi.org/10.35736/JCS.29.1.1]
-
Amabile, T. M. (1983). The social psychology of creativity: A componential conceptualization. Journal of Personality and Social Psychology, 45(2), 357-376.
[https://doi.org/10.1037/0022-3514.45.2.357]
- Amabile, T. M. (1989). Growing up creative: Nurturing a lifetime of creativity. Norwalk, CT, US: Crown House Publishing Limited.
-
Bettman, J. R., & Park, C. W. (1980). Effects of prior knowledge and experience and phase of the choice process on consumer decision processes: A protocol analysis. Journal of Consumer Research, 7(3), 234-248.
[https://doi.org/10.1086/208812]
- Brucks, M. (1986). A typology of consumer knowledge content. Advances in Consumer Research, 13, 58-63.
-
Chae, J. M. (2016). The effect of mobile fashion shopping characteristics on consumer’s purchase intention - Applying the technology acceptance model. Fashion & Textile Research Journal, 18(1), 38-47.
[https://doi.org/10.5805/SFTI.2016.18.1.38]
- Choi, E. Y. (2006). A study of relationship between self confidence in fashion coordination and fashion information search of men - Focused on men in their twenties living in Busan. The Research Journal of the Costume Culture, 14(4), 596-608.
-
Coelho, F., Augusto, M., & Lages, L. F. (2011). Contextual factors and the creativity of frontline employees: The mediating effects of role stress and intrinsic motivation. Journal of Retailing, 87(1), 31-45.
[https://doi.org/10.1016/j.jretai.2010.11.004]
-
Fornell, C., & Larcker, D. F. (1981). Evaluating structural equation models with unobservable variables and measurement error. Journal of Marketing Research, 18(1), 39-50.
[https://doi.org/10.1177/002224378101800104]
- Heimbach, A. E., Johansson, J. K., & MacLachlan, D. L. (1989). Product familiarity, information processing, and country-of-origin cues. Advances in Consumer Research, 16, 460-467.
-
Hur, H. J., Lee, H. K., & Choo, H. J. (2017). Understanding usage intention in innovative mobile app service: Comparison between millennial and mature consumers. Computers in Human Behavior, 73, 353-361.
[https://doi.org/10.1016/j.chb.2017.03.051]
-
Hwang, S. Y., & Youn, N. R. (2015). Uniqueness of fashion on wearer's creativity - Mediated moderation effect of extroversion -. Korean Management Review, 44(1), 247-279.
[https://doi.org/10.17287/kmr.2015.44.1.247]
- Jeon, Y. O. (2003). The creativity of art to wear reflected on fashion design in the late 1990s. Archives of Design Research, 16(4), 365-374.
-
Kim, C. H., & Lee, J. Y. (2014). Adoption of new products and the effects of mental simulations: The moderating effects of innovation resistance and conspicuous consumption. The Korean Journal of Advertising, 25(3), 223-246.
[https://doi.org/10.14377/KJA.2014.4.15.223]
- Kim, H. R., & Yoo, Y. S. (2002). A study on the creative expression of fashion illustration - Focusing on creative idea technique -. Journal of the Korean Society of Clothing and Textiles, 26(8), 1153-1164.
- Kim, M. J. (2017). A study on creative fashion design by visualization of knowledge -Focusing on Gucci collection by ATTA evaluation items-. Journal of Fashion Business, 21(4), 90-104.
-
Kratzer, J., & Lettl, C. (2009). Distinctive roles of lead users and opinion leaders in the social networks of schoolchildren. Journal of Consumer Research, 36(4), 646-659.
[https://doi.org/10.1086/599324]
-
Lee, E. R. (2018). A study on the characteristics of the creativity development teaching method for promoting fashion design ability. Fashion and Textile Research Journal, 20(2), 156-166.
[https://doi.org/10.5805/SFTI.2018.20.2.156]
-
Lee, H. K., Ahn, S., & Choo, H. J. (2018). The effect of creative store display on creative consumption behavior: Focusing on the mediation role of creative consumer efficacy. Journal of Consumer Studies, 29(4), 77-95.
[https://doi.org/10.35736/JCS.29.4.4]
- Lee, J. Y. (2003). The effect of consumer knowledge of apparel and involvement on information processing type and product attribute evaluation. Unpublished doctoral dissertation, Hanyang University, Seoul.
-
Lee, J. I., & Lee, Y. J. (2013). The perceptions of U. S. fashion industry professionals’ on fashion design copyright law and creativity in fashion product development process. Journal of Korea Design Forum, 40, 323-334.
[https://doi.org/10.21326/ksdt.2013..40.030]
-
Lee, M. S., & Kim, M. J. (2015). Analytic model development for fashion designer’s creativity -Centered on perspectives of M. Csikszentimihalyi & H. Gardener-. Journal of the Korean Society of Costume, 65(4), 137-153.
[https://doi.org/10.7233/jksc.2015.65.4.137]
- No, J. Y., Koh, A. R., & Chung, M. S. (2005). A study on development of fashion orientation scale for the on-line image consulting of career men. Journal of the Korean Society of Clothing and Textiles, 29(1), 58-67.
-
Rao, A. R., & Monroe, K. B. (1988). The moderating effect of prior knowledge on cue utilization in product evaluations. Journal of Consumer Research, 15(2), 253-264.
[https://doi.org/10.1086/209162]
- Rim, H. B., Ahn, S., Cha, K. W., Choo, H. J., & Choi, M. Y. (2016). Scale development and validation of creative consumer efficacy scale. Journal of Consumer Studies, 27(3), 171-193.
-
Ruppert-Stroescu, M., LeHew, M. L., Connell, K. Y. H., & Armstrong, C. M. (2015). Creativity and sustainable fashion apparel consumption: The fashion detox. Clothing and Textiles Research Journal, 33(3), 167-182.
[https://doi.org/10.1177/0887302X15579990]
-
Sasser, S. L., & Koslow, S. (2008). Desperately seeking advertising creativity: Engaging an imaginative “3Ps” research agenda. Journal of Advertising, 37(4), 5-20.
[https://doi.org/10.2753/JOA0091-3367370401]
-
Sobel, M. E. (1982). Asymptotic confidence intervals for indirect effects in structural equation models. Sociological Methodology, 13, 290-312.
[https://doi.org/10.2307/270723]
-
Tierney, P., & Farmer, S. M. (2004). The Pygmalion process and employee creativity. Journal of Management, 30(3), 413-432.
[https://doi.org/10.1016/j.jm.2002.12.001]
-
Vernette, E., & Kidar, L. H. (2013). Co-creation with consumers: Who has the competence and wants to cooperate?. International Journal of Market Research, 55(4), 539-561.
[https://doi.org/10.2501/IJMR-2013-047]
-
Woodman, R. W., Sawyer, J. E., & Griffin, R. W. (1993). Toward a theory of organizational creativity. Academy of Management Review, 18(2), 293-321.
[https://doi.org/10.5465/amr.1993.3997517]



